
云南白药集团云南省医药有限公司招聘简章

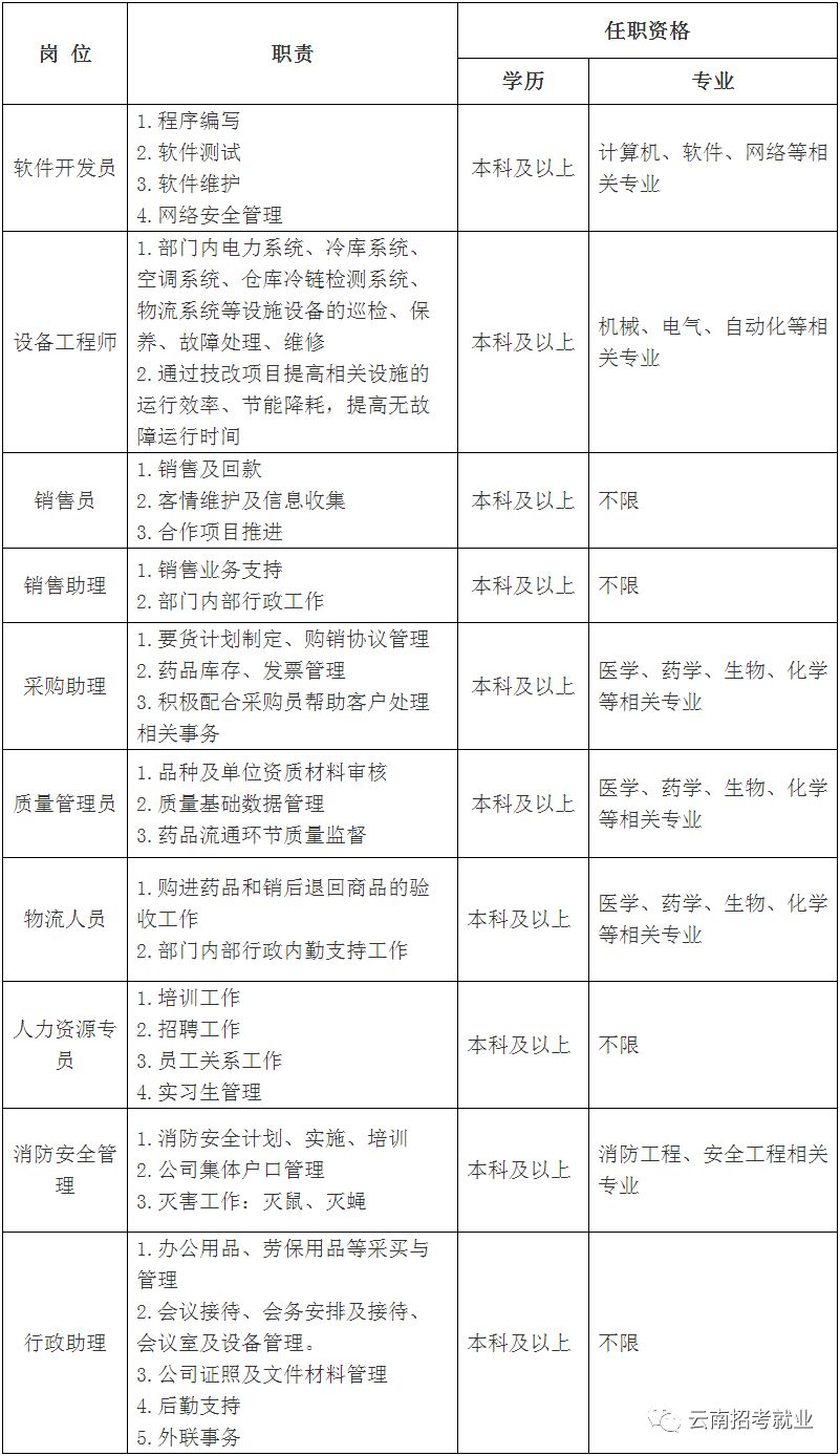
一、公司简介云南省医药有限公司是云南白药集团的全资子公司,注册资本7亿元,是云南省规模最大、综合实力最强的大型医药流通企业。2017年销售额163.4亿元(不含税),排名云南省第1位,全国医药流通百强企业第15位。行业影响力中国医药商业协会副会长单位全国医药行业思想文化建设协会常务副会长单位云南省药品流通行业协会常务副会长单位公司荣誉中国医药行业 “中国医药商业50强”中国医药行业 守法诚信企业中国医药商业行业 企业信用评价AAA级(最高等级)信用企业全国药品批发企业 药品物流服务能力AAA级(最高等级)企业中国药品流通行业 “十二五”最佳技术创新奖、“十二五”最佳创新特别奖中国药品流通行业 最佳对供应商服务奖、最佳对医疗机构服务奖、最佳物流管理创新奖、最佳质量管理创新奖、最佳信息化实践奖、最佳医药电子商务奖二、完善的薪酬福利体系1.薪资:试用期5000-5500元/月(研究生5000-6000元/月),转正后年薪6-7.2万元。2.福利:享受五险(国家规定险种及人身意外险);购买住房公积金、企业年金;年终奖金;传统节日礼品;丰富的团队活动等。3.住宿:提供员工宿舍(设施完善的2~4人套间公寓,独立卫生间,使用面积约70㎡)。4.用餐:用餐补贴10元/工作日(公司内部食堂提供中式菜品、西式甜点、地方特色美食,早餐仅需1~3元,午餐、晚餐仅需4~8元)。5.休息休假:实行8小时工作制;带薪年休假、探亲假、婚假、产假等。6.培训:入职培训、岗位培训;老师指导、职业生涯规划指导等。三、招聘需求列表

四、简历投递方式简历接收地址:ynby_yygshr@163.com 标题请注明“岗位+姓名+学校+专业”联系人:乔老师联系电话:0871-65193339总公司地址:云南省昆明市呈贡区月华街1819号到达方式:乘坐地铁1号线至大学城站下车,由D口出站,西行150米即可
宣讲时间:2019年10月23日14:00
宣讲地点:昆明理工大学呈贡校区博文楼100报告厅(来源:昆明理工大学)

云南招考就业祝您生活愉快!
亲想了解各类招聘、考试、培训等信息,请关注我们的微信关注喔(微信公众号:ynzkjyc),感谢您对我们的支持!
点左下角“阅读原文”即可查看更多招聘信息!