
活动背景 ????
为促进中韩双方的文化艺术交流,创造积极向上的文化艺术环境。香港国际音乐家协会联合亚洲艺术协会,特举办第二届韩中国际钢琴艺术节暨钢琴演奏比赛,为怀揣艺术才华及梦想的中韩选手提供展示自我、相互交流的全新国际平台,挖掘和培养青少年艺术新秀,搭建中韩双方的友谊桥梁。
???????????? ?????,??????????????????????. ?????? ? ????????????, ???????????&????????,??????????????????????????????????????????.
活动内容 ????
主要活动 ????:
2020第二届韩中国际钢琴比赛 ? 大师公开课 ? 专题讲座 ? 音乐会
?2??????????? · ?????? · ?? · ???
附加活动 ????:
探访全罗北道茂朱德裕山国立公园 ? 全州韩屋民宿村
????????????? · ???????

艺术顾问 ????

朱雅芬 ???

著名钢琴演奏家、教育家
??? ??? ???、???
评委主席 ?????

林钟弼???

著名钢琴演奏家
??? ??? ???
艺术总监 ????

黄圣淳 ???

韩国著名钢琴家
?? ??? ?????
执行总监 ???

李仁杰???

香港国际音乐家协会执行主席
????????? ????

申明鶴 ???

亚洲音乐家协会常务会长、作曲家
??? ????? ?????、???
特邀专家评委(部分)????? ??????

Jeongwon Kim
金正元 ???
韩国著名钢琴家
?? ??? ?????

Jinsong Xian
冼劲松
中国著名钢琴家、施坦威艺术家
?? ??? ?????、????? ???

Mihyeon An
安美玄 ???
韩国著名钢琴家
?? ??? ?????

Sang-Eun Oh
吴尚恩 ???
韩国著名鋼琴家
?? ??? ?????

Seonghun Kim
金成勋 ???
韩国著名鋼琴家
?? ??? ?????

Guang Cui
崔 光 ? ?
中国著名钢琴家
?? ??? ?????

Woosung Kang
姜佑城 ???
韩国著名钢琴家
?? ??? ?????

Seonghoon Hwang
黄圣薰 ???
韩国著名鋼琴家
?? ??? ?????

Jin Tang
唐 进
中国青年钢琴演奏家
?? ?? ?????
注:排名不分先后
比赛时间以及地点 ?? ?? ? ??
吉林赛区报名截止:2019年11月30日
具体比赛日程和地点陆续公布
敬请期待!

总决赛报名截止:2020年1月1日
韩国总决赛日期
2020年1月31日~2月4日
地点:韩国 ? 大田
吉林赛区联系方式 ??????
吉林赛区组委会联系方式
电话 130 0911 1988
(微信ID同号)
组别设置及演奏要求 ?????????

本次赛事特设“中国作品组”及“韩国作品组”。这两个参赛组别是不限年龄、不限国籍,参赛选手自选两国经典乐曲演奏。该组别设置是为进一步促进中韩两国钢琴艺术文化交流,推动中韩两国钢琴教育、演奏、作品创造水平发展。具体组别设置及演奏要求如下:
01儿童A组 ???A?
9岁以下(2010年12月20日后出生)
1首任何风格之乐曲(4分钟以内)
9???(2010?12?20? ?? ???),??? 1?(4???)
02儿童B组 ???B?
12岁以下(2007年12月20日后出生)
1首任何风格之乐曲(6分钟以内)
12???(2007?12?20? ?? ???),??? 1?(6???)
03少年A组 ???A?
15岁以下(2004年12月20日后出生)
1首任何风格之乐曲(8分钟以内)
15???(2004?12?20? ?? ???),??? 1?(8???)
04少年B组 ???B?
18岁以下(2001年12月20日后出生)
1首任何风格之乐曲(10分钟以内)
18???(2001?12?20? ?? ???),??? 1?(10???)
05中国作品组 ?????
不限年龄,韩中两国选手均可参赛。自选一首中国作品完整演奏。(8分钟以内)
?? ?? ??,?? ??? ?? ??? ? ?? ???? ???? ???? ???? ????? ????.(8???)
06韩国作品组 ?????
不限年龄,韩中两国选手均可参赛。自选一首韩国作品完整演奏。(8分钟以内)
?? ?? ??,?? ??? ?? ??? ? ?? ???? ???? ???? ???? ????? ????.(8???)
07公开组 ???
不设年龄限制,1或多首任何风格之乐曲(12分钟以内)
??????, ??????????????????(12???)

初赛比赛规则 ????
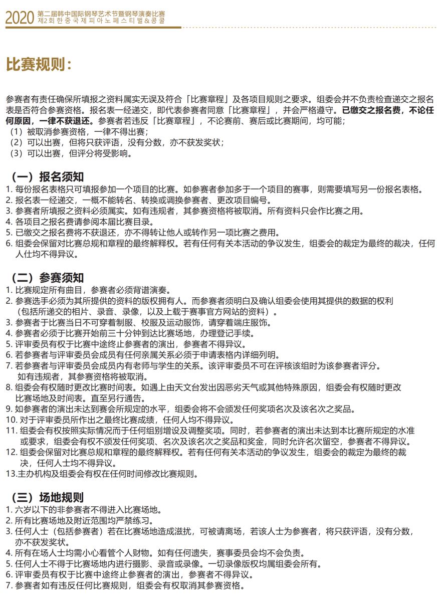
1.参赛者有责任确保所填报之资料属实无误及符合「比赛章程」及各项目规则之要求。组委会并不负责检查递交之报名表是否符合参赛资格。报名表一经递交,即代表参赛者同意「比赛章程」,并会严格遵守。
2.已缴交之报名费,不论任何原因,一律不获退还,请慎重报名。因特殊情况在比赛当天不能现场参赛者,可申请视频补赛。具体事宜请联系地区负责工作人员。
3.参赛者若违反「比赛章程」,不论赛前、赛后或比赛期间,均可能:(1)被取消参赛资格,一律不得出赛;(2)可以出赛,但将只获评语,没有分数,亦不获发奖状;(3)可以出赛,但评分将受影响。
(一)报名须知:
1.网络平台报名信息与纸质报名表同等有效,选择任一方式完成报名即可,无需重复报名。报名信息重复者,以报名截止前最后一份报名信息为准。
2.报名表一经递交,一概不能转名、转换或调换参赛者、更改项目编号。
3.参赛者所填报之资料必须属实。如有违规者,其参赛资格将被取消。所有资料只会作比赛之用。
4.已缴交之报名费将不获退还,亦不得转让他人或转作另一项比赛之费用。
5.组委会保留对比赛总规和章程的最终解释权。若有任何有关本活动的争议发生,组委会的裁定为最终的裁决,任何人仕均不得异议。
(二)参赛须知:
比赛规定所有曲目,参赛者必须背谱演奏。
参赛选手必须为其所提供的资料的版权拥有人。而参赛者须明白及确认组委会使用其提供的数据的权利 (包括所递交的相片、录音、录像,以及上载于赛事官方网站的资料)。
参赛者于比赛当日不可穿着奇装异服,请穿着端庄服饰。
赛前三个工作日内,将以短信及网络自助查询方式通知每位选手具体参赛时间,请按通知之签到时间提前到场,办理登记手续。
评审委员有权于比赛中途终止参赛者的演出,比赛分数不受影响,参赛者不得异议。
除部分赛区外,比赛成绩将在赛后三至五个工作日内以网络自助查询方式公布,组委会无权将选手成绩告知第三人,敬请谅解。
若参赛者与评审委员会成员有任何亲属关系必须于申请表格内详细列明。
组委会有权随时更改比赛时间表。如遇上天文台发出恶劣天气预警或其他特殊原因,组委会有权随时更改比赛场地及时间表。直至另行通告。
对于评审委员所作出之最终比赛成绩,任何人均不得异议。
组委会有权按照实际情况而于任何组别增设及调整奖项。同时,若参赛者的演出未达到本比赛所规定的水准或要求,组委会有权不颁发任何奖项,参赛者不得异议。
组委会保留对比赛总规和章程的最终解释权。若有任何有关本活动的争议发生,组委会的裁定为最终的裁决,任何人士均不得异议。
主办机构及组委会有权在任何时间修改比赛规则。
(三)场地规则:
1.比赛时允许家长及老师入场观看旁听,允许拍照及录音录像,请自觉将手机调至静音,并不可影响选手比赛及评委评审,否则将被请离赛场。六岁以下的非参赛者,谢绝进入比赛场地。
2.比赛场地及附近范围均严禁练习。
3.任何人士(包括参赛者)若在比赛场地造成滋扰,可被请离场,若该人士为参赛者,将只获评语,没有分数, 亦不获发奖状。
4.所有在场人士均需小心看管个人财物。如有任何遗失,赛事委员会均不会负责。
5.参赛者如有违反任何比赛规则,或有其他本规则未尽详列之不当行为,组委会有权取消其参赛资格,且不会退费。

奖项设置 ??????
各组别评分标准为一百分制,86分以上为金奖;84~85.99分为银奖;80~83.99为铜奖;79.99分以下为优秀奖。
1.本赛事分组别均设置奖项:第一、二、三、四、五名及金、银、铜奖、优秀奖。
2.如果前五名选手得分未达到组委会和评委团共同制定的演奏水平及分数线,将会出现名次空缺的情况。其中:第一名须在(含)90分以上,第二、三名须在(含)85分以上,第四、五名须在(含)80分以上。
??????100??,86???? ??;84~85. 99? ??;80~83. 99? ??;70~79.99? ?? ???. 1. ???????????:1,2,3,4,5? ???,??,??,???. 2. ????????????????????????????????,??????????. ?? : ???(??)90???,2?,3?? (??)85???, 4,5?? (??)80???.

亚洲艺术协会演奏家奖 1,000,000韩元 奖金
??????? ??? ? 1,000,000? ??
第一名:现金 1,000,000韩元、奖杯及奖状
第二名:现金 500,000韩元、奖杯及奖状
第三名:现金 300,000韩元、奖杯及奖状
第四、五名:奖杯、奖状
1?:??1,000,000?、??????
2?:??500,000?、??????
3?:??300,000?、??????
4,5?:??????
金奖(86分 以上):奖状
银奖(84~85.99分):奖状
铜奖(80~83.99分):奖状
优秀奖(79.99分 以下):奖状
??(86???):??
??(84~85.99?):??
??(80~83.99?):??
???(79.99???):??
本次第二届韩中国际钢琴比赛除颁发奖金、奖品之外,还提供2020年7月在中韩两国登台演奏的机会!
总冠军将获得1,000,000万韩元奖金、机票以及演奏经费全额津贴(相当于5,000,000万韩元)
每个组别第一名获得500,000万韩元奖金以及机票、演奏经费(相当于2,000,000万韩元)
每个组别第二、三名获得机票(相当于500,000万韩元)

比赛规则 ????


首届精彩回顾 ?1? ????











▲比赛现场















▲大师公开课

▲金奖得奖选手演奏




▲嘉宾音樂會





▲颁奖典礼


▲部分嘉宾专访

▲金奖选手采访






▲探访全罗北道茂朱德裕山国立公园 · 全州韩屋民俗村

组织机构 ?? ??
主办单位:
亚洲艺术协会
香港国际音乐家协会
支持单位:
韩中丝绸之路国际交流协会
扫描下方二维码 联系我们

▲环球音乐家频道APP