网络标签
:昆明理工大学李心草大学生溺亡醉酒自杀相约跳江

(
图片
来
自腾讯新闻
如有侵权请及时告知)
简介
:2019年9月9日,昆明理工大学大二学生李心草与两男一女聚会后落水身亡,其母怀疑女儿生前遭同行人暴力对待,且不满昆明警方的调查结果,不断在微博上发帖控诉,引发舆论对李心草死亡真相的追问以及对案件调查进展的关注。相关舆情量于
10月13日
达到顶峰。
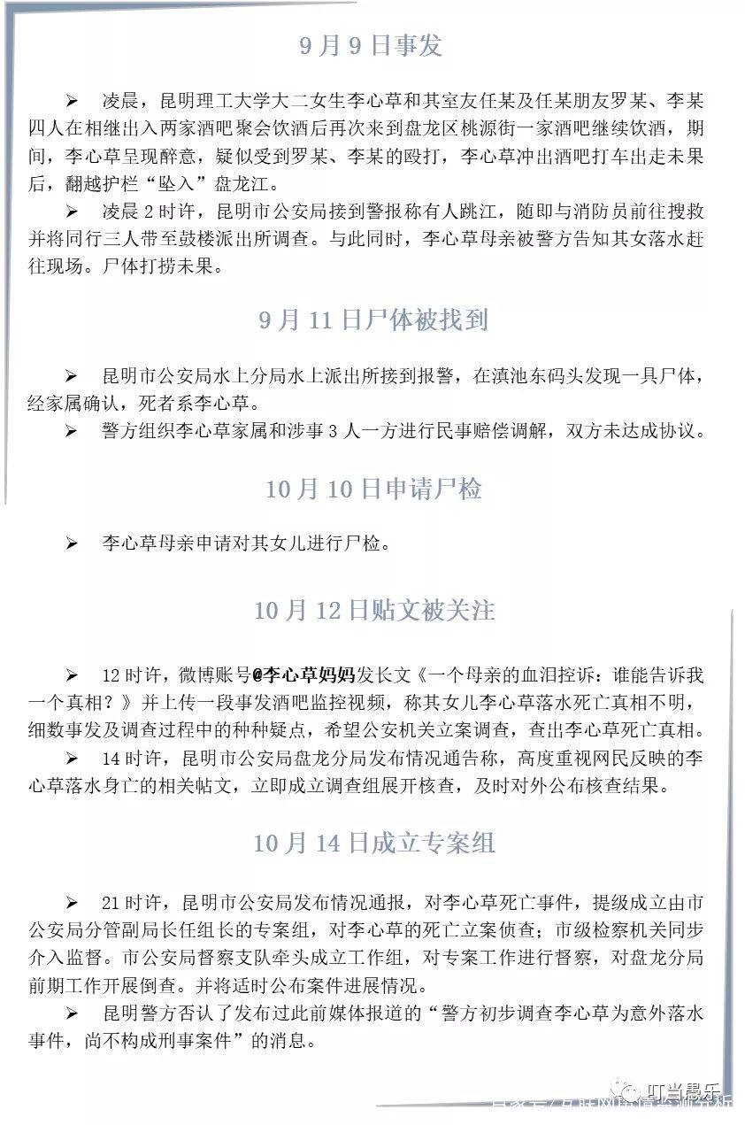
一、事件回顾

二、舆情趋势

10月12日,微博账号
@李心草妈妈
发布题为《一个母亲的血泪控诉:谁能告诉我一个真相?》的贴图长文,希望通过舆论关注,促进事件真相的查明。贴文发布后立即引发了舆论的广泛关注,舆情量急剧上升。
虽然昆明市公安局盘龙分局发布情况通告,针对该事件成立调查组展开核查,但舆情热度并没有因此而消减。在李心草妈妈不断发文的推动下,舆论对此事的关注度持续升高,公众猜测警方在舆情爆发后才展开调查是迫于舆论压力,对于网传警方在事发后对事件定性为“相约自杀”的处置方式也表示质疑,并持续热议同行的其他三人是否对李心草的死亡负有责任。加之
@人民日报
发布《人民微评:呵护一株“小草”的尊严》,期待真相水落石出,助推舆情在
10月13日
达到顶峰。
此后,网络流传同行的任某、李某、罗某家庭背景强大,李心草母亲买热搜炒作等内容持续引发舆论对该事件的讨论热情。此外,多家媒体对昆明警方通报李心草为意外落水事件,尚不构成刑事案件的消息进行报道,而后相关内容又被删除的现象,导致舆论对官方不信任的声音上升,舆情热度至10月14日仍居高不下。14日22时许,昆明市公安局发布情况通报介绍案件调查经过及进展,由于案件暂未公布最后结果,舆情热度逐渐回落。若案件最终调查结果果真另有隐情,不排除舆情再次爆发的可能。
三、媒体报道
关注事件进展
从最初“李心草妈妈在微博发文血泪控诉求真相”,到“昆明盘龙区公安局成立调查组”,再到“昆明理工大学回应,全力配合警方调查”“昆明市公安局发布通报‘提级侦办’该案件”“李心草家属再与昆明警方会谈”等,针对案件新进展,媒体都及时跟进报道。案件自带疑点加上“人民网”“新京报网”“澎湃新闻”等主流媒体的报道使得案件热度持续走高。
媒体时评文章密集涌现
在“李心草案”迅速发酵成为全网关注的焦点后,媒体纷纷跟进发表相关评论性文章。在较短时间内,涌现大量时评文章,实属本事件的一大亮点。对这些时评文章聚合分类,大体可以分为以下几类:
1.尊重事实,呼吁真相
如“人民网”发表文章《敬畏事实,等待李心草之死迷雾散开》称,置身于全方位的监督下,昆明警方经过严谨细致的调查,发布实事求是的真相,既有足够的外在压力,也有充足的内在动力。我们期待案件真相的到来。《半岛都市报》发表文章《“李心草之死”真相不容拖延》称,李心草溺亡了,但真相不能溺亡,正义不会缺席,却也不应该迟到。有关部门必须对此进行彻查,及时将真相公之于众,告慰死者及其家属。一旦发现问题,就要果断追责,依法严惩,这才是法治社会的应有之义。
2.讨论如何使公权部门避免陷入“塔西佗陷阱”
如“红网”发表文章《从李心草事件看公权部门如何避免陷入“塔西佗陷阱”》称,面对威胁政府公信力的突发网络舆情事件,只有相关部门做到临危不乱、直面舆论质疑、维护大局,才能防止公信力受损,避免陷入“塔西佗陷阱”。《齐鲁晚报》发表文章《李心草一案,如何让公众相信昆明警方的“一查到底”》称,对于舆论关注的问题,警方要及时呼应,对于案件的最新进展,警方要及时通报。唯有如此,才能重塑自身的形象,重新取得公众的信任。
3.反思“李心草案”背后的立案难问题
如“长城网”发表文章《李心草之死:人命关天,立案不该那么难》称,立案,是惩治违法犯罪的入口环节,攸关公共安全和民众切身利益。立案侦查不能总在舆情沸腾之后,一个公民的意外死亡,不能被漠然对待,不放过任何可能的疑点,对生命负责,对家属负责,这是警方办案的起码要求。“每日经济新闻”发表文章《李心草事件为何立案难》称,随着警方的立案,李心草事件向着真相迈出了坚实一步。个案之外,或许更需要在司法体制改革层面有更多思考,比如,检察机关的立案监督是否发挥了应有作用等。这都是需要思考的问题。
4.其他报道
如“半月谈网”发表文章《反思李心草案件:对女性安全问题要高度关注,及时回应》称,女性安全事件屡屡成为社会热点,说明社会舆论对女性群体的安全状况更加敏感与关注。此外,大家越过警方开始自行“办案”,是在提醒相关部门,必须重视此类案件的舆情,及时作出权威回应。“新京报网”发表文章《“提级侦办”有助重构“李心草案”侦查公信》称,提级侦办既是挽回公信的必要,也可避免原有办案人员固有思维的掣肘,从而让本案从快侦破。
四、网民话题
批判警方不作为
距离事发9月9日已1月有余,昆明警方都没有给出实质解释,直到10月12日,李心草妈妈在微博爆料,引发舆论强烈关注后,昆明警方才宣布立案侦查。这引起部分网民猜测,是因为事情闹大了,才引起当地有关方面的重视并正式介入调查的,甚至有网民说出“微博报警比打110有用多了”“微博办案比警察局方便多了”之语。针对“昆明警方是否通报李心草为意外落水,尚不构成刑事案件”一事,网民也展开激烈讨论,部分网民质疑昆明警方一直表现出消极被动和不负责任的态度,认为“不积极打捞搜救、不认真调查取证、不及时验尸查疑、不立案侦查”,就凭空做出“四个孩子相约跳江”和“醉酒自杀”的结论,无法令人信服。还有网民将李心草案与孙小果案联系在一起,抨击云南政法系统腐败不堪。
聚焦案件疑点
“李心草案”疑点重重,如“四个人为什么只有李心草喝醉了”“打李心草耳光‘醒酒’是否可信”“任某与另外两个男子究竟是什么关系”“监控视频中李心草疑似醉酒状态躺在椅上,而一男子明明压在她身上,到底是恶意猥亵还是善意叫醒”“警方为什么不积极打捞施救”“视频中打人的男子到底是什么背景”等。这不仅是李心草妈妈关心的问题,也是广大网民关注的焦点。除此之外,网民一方面鼓励李心草妈妈,希望她能坚强;另一方面,网民纷纷呼吁昆明警方彻查此案,公布事件真相,回应舆论关切。
其他话题
其他观点主要是:痛斥任某及另外两名男子、议论“李心草死亡尚不构成刑事案件的报道”被删除、关注李心草被猥亵殴打细节、质疑李心草家属买热搜等。
五、研判建议
舆论质疑案件侦办不力谨防出现公信力危机
李心草母亲在微博频繁发文、警方在事发一个多月后才发布通报、疑似将李心草死亡认定为“意外落水”“尚不构成刑事案件”,引发舆论质疑警方迫于压力才出手调查、调查结果草率粗暴,矛头直指当地公安机关办案是否公正尽责。在目前的舆论环境下,相关方面的公信力受到严重挑战,公众倾向于带着疑问解读警方的各种表现,即便是符合流程、照章办事的合理举动,可能也会有公众凭空制造出各种“阴谋论”,增加事件的处置难度。
因此,警方还需考虑履行正常程序办案和公布进一步调查结果是否会被公众接受,是否能够平息李心草家属的激烈情绪。在巨大的舆论压力面前,不能被舆论风向所左右,自乱阵脚急于发声;应充分考量各方诉求,以法律为准绳,以调查结果为依据,保持理性客观,合理回应李心草母亲的悲痛,化解公众疑虑。
孙小果案开庭再审严防舆论关联攻击当地政法系统
10月14日,孙小果案再审开庭,云南的法治环境再次成为舆论热议话题,当地政法委系统成为众矢之的。孙小果案与本案同属发生在云南、造成重大社会影响的案件,且孙小果案再审开庭时间与本案调查时间相近,相关方面应有所预案,防止舆论将这两起案件进行关联讨论,造成更复杂的局面。就现有的舆论情况来看,已经有部分网民把本案与孙小果案相关联,甚至有网民将本案与云南连续两任省委书记落马、泛亚事件等相提并论,借机抱怨云南司法机关、公安机关等妨碍司法公正,充当黑恶势力保护伞,这些舆情也需引起重视。
李心草案已引发舆论广泛关注,为防止公众关联当地其他案件扩大议题范畴,公安机关可与宣传部门协调,弱化孙小果之类事件的报道力度,避免舆情走向失控局面。
新媒体的作用得到充分发挥严查事件背后是否存在推手
李心草溺亡事件之所以能引发舆论大范围关注,与李心草母亲利用微博频繁发文有关,可以说,新媒体的作用在本次事件中得到充分展现,一系列显得有理有据、饱含情绪的微博博文激发了网民的同情心和正义感,也使得网民成为李心草母亲的坚实后盾。
从李心草母亲的微博内容可知,李心草之母生活在农村,“不太会用微博”,但是一个“不太会用微博”的农村女性,能够有利用新媒体博得社会关注的意识,而且微博内容表达清晰流畅,词句运用非常到位,一切操作仿佛有序进行,究竟是背后有他人帮助,还是其“不太会用微博”的真实性有待考究?网络上有关李心草母亲“花钱买热搜”的传闻又是否属实?
如果“不太会用微博”的李心草母亲背后有他人相助,倘若是好心人出于同情心理的无私之举也就罢了,一旦存在别有用心之人试图帮助李心草母亲操控舆论,事情的性质可能就要发生巨大转变。建议相关部门密切关注李心草母亲微博动向,一旦发现可疑苗头及时彻查,出手纠偏,防止事件在网络推手的操控下“变味”。