日前,《大亚湾区进一步降低制造业企业成本支持实体经济发展的十条政策措施》(以下简称“十条政策措施”)发布。据悉,这是该区为深入贯彻落实习近平新时代中国特色社会主义思想和党的十九大精神,落实党中央、国务院关于着力振兴实体经济的决策部署,进一步降低制造业企业成本,支持实体经济发展,建设“制造强区”的一大举措。
“三旧”改造
“工改工”“工改新”项目纳入绿色通道
“十条政策措施”明确降低企业用地成本,尤其是先进制造业企业成本。孵化器、科研用途的用地出让地价可参照工业基准地价评估。工业企业利用存量土地发展与互联网、软件和信息服务、大数据、生产性服务业融合的新业务、新业态,可实行继续按原用途和土地权利类型使用土地的过渡期政策,过渡期满后可按新用途、新权利类型及市场价以协议方式办理用地手续。
允许制造业企业的工业物业产权按幢、层等固定界限为基本单元分割登记和转让,用于引进相关产业链合作伙伴的产业项目。进一步规范工业厂房租售市场管理,工业厂房要直接面向用于发展工业或与工业生产相配套的生产性服务业的市场主体销售或租赁。
在符合规划、不改变用途的前提下,在工业用地、仓储用地上对工矿厂房、仓储用房进行改建、扩建和利用地下空间,提高容积率、建筑密度的,不再征收土地价款差额。
“三旧”改造中“工改工”“工改新(MO)”项目,将其纳入绿色通道加快办理用地手续。对新增固定资产投资5000万元以上“工改工”“工改新(MO)”项目的实施企业,自项目投产年度起连续3年,区财政按其当年对区财政贡献增量额度的50%给予奖励,每年最高奖励不超过2000万元。

审批时限
企业开办时间减至5个工作日
除落实国家、省、市降低企业税收、用能、社保、运输成本相关政策外,“十条政策措施”鼓励区大型骨干企业、上市企业设立财务公司,为上下游企业提供低成本融资服务。
对注册地在该区,成功在境内外上市的企业或将注册地、纳税登记整体迁入该区的外地上市企业,在获得市级上市奖励基础上,区级财政按市级的奖励额度给予1:1的配套奖励。
鼓励搭建“产业+互联网+金融”产业链整合服务平台,为企业提供供应链金融服务。
鼓励社会资本优先向成长型、科技型中小微企业进行创业投资、风险投资。
支持政策性融资担保机构增加资本金做大做。
鼓励担保机构合理降低担保费率,政策性融资担保机构保费按有关规定不高于2%。
同时压缩审批时限,将企业开办时间减至5个工作日,工业投资项目核准办结时限减至10个工作日,工业投资项目备案办结时限减至3个工作日。落实省、市建设工程项目审批制度专项改革试点任务。深化信用承诺制改革,以近3年无不良信用记录的企业项目为服务对象,实施容缺受理、告知承诺制。
实施土地挂牌阶段集成审批,土地挂牌成交后由国土部门衔接编制建设用地红线图,将行政审批时间由149个工作日压缩到81个工作日。在房屋建筑和市政工程类项目领域(房地产及相关经营性项目除外)多个报建环节实施“容缺受理”,打通投资项目审批“快速通道”。对符合《惠州市建设项目环评审批正面清单(2017年修订)》条件的建设项目,企业可直接进入环保部备案系统办理备案手续。

资金补助
区重点项目按“一项目一议”方式给予补助
在支持培育先进制造业产业集群方面,“十条政策措施”提出要重点支持绿色能源石化、新材料、新一代信息技术、生物医药、高端智能装备等先进制造业产业发展,对区重点发展产业项目,按照“一项目一议”方式给予支持补助。
对符合产业政策、投资额1亿元以上先进制造业项目,建立专员服务制度,10亿元以上项目原则上由区处级干部担任服务专员。对该区入选“广东省工业互联网产业生态供给资源池”的平台商和服务商市予以奖励20万元,区再给予等额奖励;对获得国家、省工业互联网应用标杆示范项目的企业市分别予以奖励50万元、20万元,区再给予等额奖励。对该区被评为省人工智能产业园区的单位市奖励50万元,区再给予等额奖励。
“十条政策措施”支持制造业企业提质增效。对纳入该区统计范围的年总纳税额(当年净入库数)1000万元以上且纳税额增速、工业增加值增速均达10%以上的制造业企业,按不低于其当年对区财政贡献增量额度的30%给予奖励,最高奖励不超过2000万元。
大力支持为工业企业提供产品设计、采购、生产、销售、服务等解决方案的供应链企业,对纳入该区统计范围内的年总纳税额(当年净入库数)1000万元以上的供应链企业(含物流、工业电子商务企业),按不低于其当年对区财政贡献增量额度的30%给予奖励,最高奖励不超过2000万元。
支持制造业企业成长壮大,对经认定的年主营业务收入首次超过1亿元、5亿元、10亿元、50亿元、100亿元、200亿元、500亿元、1000亿元的工业企业,分别给予奖励20万元、50万元、100万元、300万元、500万元、700万元、1000万元、2000万元,首年可获得奖励额的50%,第二年仍符合条件的可获得全额奖励。
同时,对新获评国家级、省级的智能制造、绿色制造、两化融合、制造业单项冠军等品牌企业,市给予一次性50万元、20万元的奖励,区再给予等额奖励。对新认定为国家级、省级工业设计中心或工业设计研究院的企业,市分别给予一次性奖励100万元和50万元,区再给予等额奖励。
对新获工信部认定的中国优秀工业设计奖项的作品,市每件给予一次性奖励30万元,区再给予等额奖励。对新获“省长杯”工业设计大赛钻石、金、银、铜奖(含单项奖)的作品,市每件分别给予一次性奖励25万元、20万元、15万元和10万元,区再给予等额奖励。

“十条政策措施”加减法
加法
■重点支持绿色能源石化、新材料、新一代信息技术、生物医药、高端智能装备等先进制造业产业发展,对市重点发展产业项目,按照“一项目一议”方式给予支持补助
■对符合产业政策、投资额1亿元以上先进制造业项目建立专员服务制度
■对纳入该区统计范围的年总纳税额(当年净入库数)1000万元以上,且纳税额增速、工业增加值增速均达10%以上的制造业企业,按不低于其当年对区财政贡献增量额度的30%给予奖励,最高奖励不超过2000万元
减法
■进一步深化城乡医疗保障体制改革,推进基本医疗保险城乡一体化,将单位缴费费率降到5%以下
■降低制造业企业用气价格,在2017年6月燃气价格基础上下降0.2元/立方米以上
■压缩审批时限,企业开办时间减至5个工作日
■工业投资项目核准办结时限减至10个工作日,工业投资项目备案办结时限减至3个工作日
毫不夸张的说,十家做旧村改造的企业里面,或多或少都会遇到问题,项目进度的快慢,就取决于解决这些问题能力,时间就是金钱,如何推动项目,如何将城市更新周期缩短一半。是我们应该共同考虑和解决的难题!基于此我们兴广城举办了以下城市更新专题研讨会。

平台活动推荐

时间地点
会议时间:2019年10月27日
会议场地:广东·广州
报名联系: 姚顾问 13535259372
主办单位:广东兴广城城市更新有限公司、兴城商学院
适合对象:城市更新项目业主,开发企业,金融机构,房地产机构,高端圈层人士,投资人等。
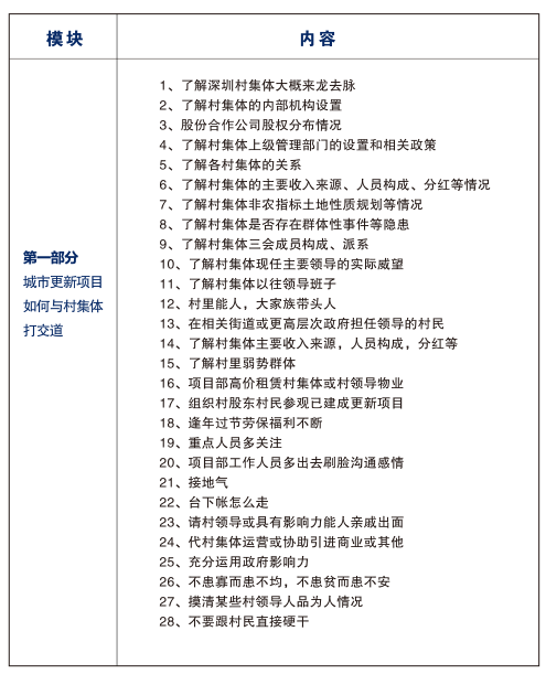
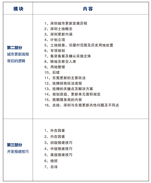
课程大纲

讲师简介
陈海登
某开发公司 城市更新总
约12年的规划和国土部门多个科室及房地产公司多个项目的工作经验。熟悉政府部门办事流程,精通审批技巧及规划国土房产更新政策及技术规范;熟悉更新拆迁工作和集体资产处理;
曾经办过市、区重大项目,对产业地产及定向招拍挂非常了解。历任开发经理、更新项目总等职务。
报名方式
主办方电话:姚顾问 13535259372(手机即微信号,微信咨询请编辑“ 咨询会议”,否则不予通过)
短信报名:编辑短信“咨询峰会+姓名+企业+职位”发送到13535259372

温馨提示:☆本次活动仅限城市更新相关企业参加,会收取一定费用,请知悉,非诚勿扰!
☆广告合作、商务合作请添加微信,备注:商务合作
免责声明
本文来源于惠州日报,版权归原作者所有,我们对文中观点保持中立,对所包含内容的准确性、可靠性或者完整性不提供任何明示或暗示的保证,请仅作参考。我们尊重作者的成果,如有侵权,请联系我们及时删除。非常感谢,支持原创,欢迎投稿。

好文请转发到朋友圈,和朋友一起分享吧!